BBC — 500 Words Competition Website
(Requirements → Prototype → User Testing)
Client / Sector: BBC — Media / education (children’s writing competition)
My role: UX / Information Architecture + Wireframing
Phase: Campaign lifecycle design (pre-competition, live submissions, post-competition showcase)
Problem
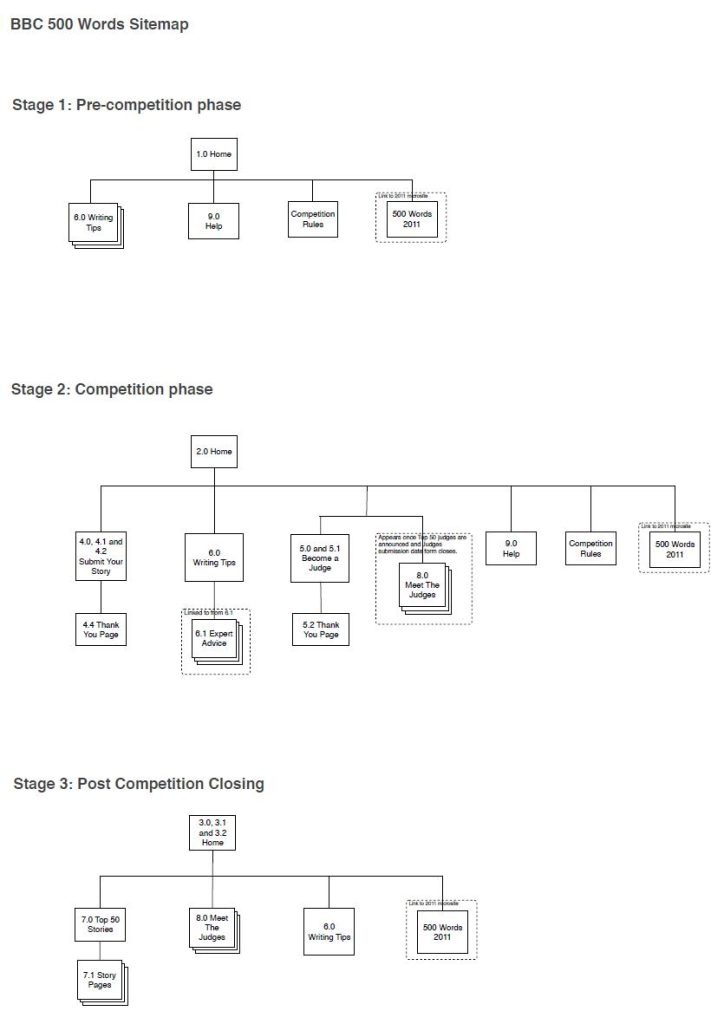
The BBC 500 Words children’s writing competition needed a campaign website that worked across three distinct phases:
- Pre-competition — build awareness and interest
- During competition — support entry submission clearly and reliably
- Post-competition — showcase winning entries and outcomes
What I did
- Defined the end-to-end site structure to support different user goals across each campaign phase (parents/children/teachers not specified, so kept general).
- Designed clear journeys for:
- learning about the competition and how to enter
- submitting entries during the competition window
- exploring and reading winning entries after the competition
- Produced campaign wireframes and page-level structures using OmniGraffle.
- Iterated wireframes with stakeholders/design to ensure content and submission journeys were understandable and feasible.
Key decisions / considerations
- Kept navigation and content simple to suit a broad audience and a time-bound campaign.
- Treated submission as a primary task flow (minimise confusion and drop-off).
- Ensured the post-competition experience celebrated winners and made content easy to browse/read.
Outputs
- OmniGraffle wireframes covering:
- pre-competition landing and information pages
- competition submission flow and supporting pages
- post-competition winners display / content pages
- Campaign site structure / IA aligned to the three-phase lifecycle
Outcome
Delivered the campaign website wireframe designs enabling the BBC 500 Words competition to run across awareness, submission, and winners showcase phases.
Methods / Tools
Information architecture; journey mapping; wireframing (OmniGraffle).




